| 索引号: |
003201078/202409-00005 |
信息分类: |
部门文件 |
| 内容分类: |
综合政务,其他 |
发布机构: |
flc021交通局 |
| 成文日期: |
2024-09-10
|
发布时间: |
2024-09-11 16:45 |
| 文号: |
皖交运函〔2024〕288 号 |
有效性: |
有效
|
| 废止时间: |
暂无 |
关键词: |
|
| 名称: |
安徽省交通运输厅安徽省财政厅关于印发《安徽省新能源城市公交车及动力电池更新补贴实施方案》的通知 |
| 索引号: |
003201078/202409-00005 |
| 信息分类: |
部门文件 |
| 内容分类: |
综合政务,其他 |
| 发布机构: |
flc021交通局 |
| 成文日期: |
2024-09-10
|
| 发布时间: |
2024-09-11 16:45 |
| 文号: |
皖交运函〔2024〕288 号 |
| 有效性: |
有效
|
| 废止时间: |
暂无 |
| 关键词: |
|
| 名称: |
安徽省交通运输厅安徽省财政厅关于印发《安徽省新能源城市公交车及动力电池更新补贴实施方案》的通知 |
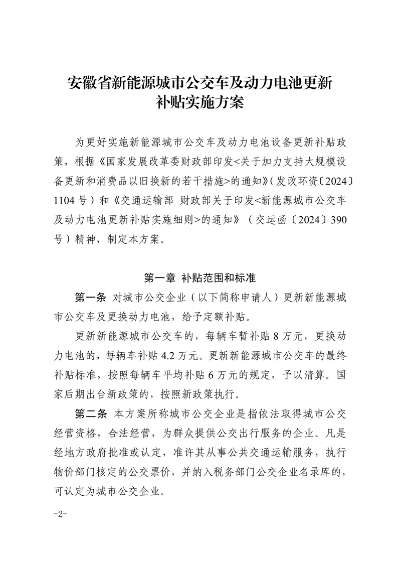
安徽省交通运输厅安徽省财政厅关于印发《安徽省新能源城市公交车及动力电池更新补贴实施方案》的通知
文章来源:flc021交通局 浏览量:
发表时间:2024-09-11 16:45
责任编辑:交通局政务公开